O esquema que proponho abaixo é fruto de uma reflexão que tenho feito sobre o papel social do bibliotecário e as funções a ele inerentes. Ao ministrar disciplinas da área de gestão do currículo dos cursos de biblioteconomia e museologia, passei a pensar mais seriamente sobre as consequências do que tenho ouvido há alguns anos sobre o bibliotecário ser um gestor. Isso pode dizer tudo ou nada, dependendo da interpretação.
Diz nada quando percebemos: todo indivíduo é um gestor. Fazemos planejamento (preciso sair da cama para fazer minha tese), organização (lavo louça, arrumo a cama. etc, em uma ordem logicamente encadeada), liderança (negocio com uma amiga a localização de nosso encontro para almoço) e controle (no final do dia, percebo que fiz tudo, menos trabalhar na tese). Neste momento, tenho inclusive uma medida de desempenho que, no caso específico, foi péssimo, considerando que não trabalhei na tese. Tudo isso para dizer: se gestão é tudo, dizer que o bibliotecário é gestor é nada.
Agora, por outro lado, pode ser tudo: se eu digo que o bibliotecário é um profissional especializado em gestão, eu o formo para gerir qualquer coisa, nos mesmos termos que o administrador, que faz sua formação sem saber onde aplicará os processos aprendidos. Ou seja, gestor é tudo! O que faz um bibliotecário? Administra.
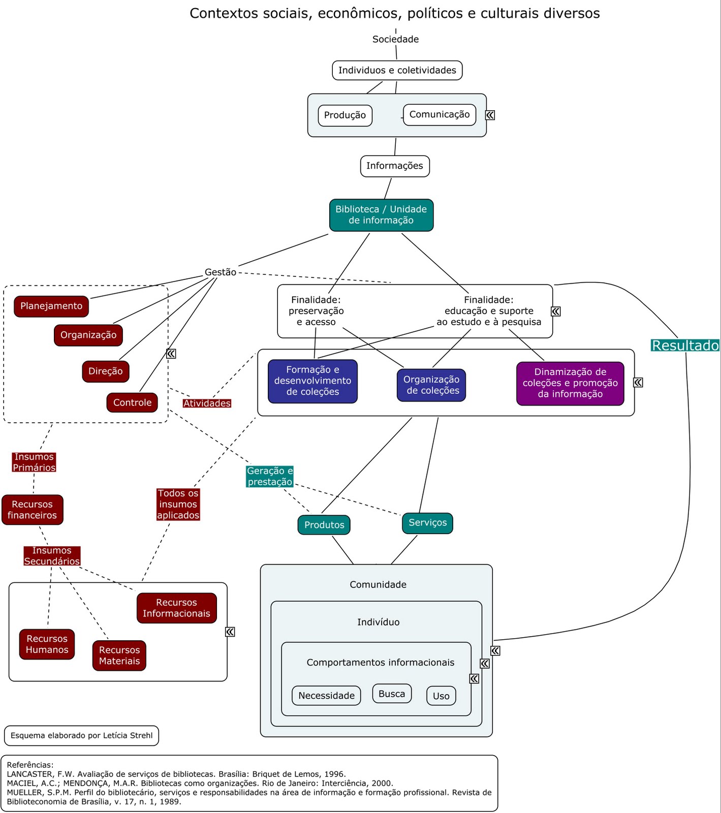
Concordo. O bibliotecário administra, mas ele administra com a necessidade de realizar funções de formação, desenvolvimento, organização e dinamização de coleções e informações. Ele não administra por administrar. Cumprindo estas funções, o bibliotecário oferece produtos e serviços que visam satisfazer e promover as necessidades de informação dos indivíduos em contextos específicos.
Isso faz toda a diferença. Ao falar de gestão, preciso inserir o planjemento, a organização, e o controle quando trato de toda e qualquer atividade realizada: na representação descritiva, temática, no serviço de referência etc. O conhecimento necessário para o oferecimento de produtos e serviços é, na realidade, técnico, mas também gerencial, pois, para cumprir minha missão, devo escolher a melhor entre várias soluções técnicas, que me levam ao cumprimento de uma função.
As reflexões acima e o esquema abaixo congregam aspectos mencionados em outros textos**, de modo a tentar inserir a gestão no âmbito das funções sociais do bibliotecário.
**
Textos de referência:
LANCASTER, F.W. Avaliação de serviços de bibliotecas. Brasília: Briquet de Lemos, 1996.
MACIEL, A.C.; MENDONÇA, M.A.R. Bibliotecas como organizações. Rio de Janeiro: Interciência, 2000.
MUELLER, S.P.M. Perfil do bibliotecário, serviços e responsabilidades na área de informação e formação profissional. Revista de Biblioteconomia de Brasília, v. 17, n. 1, 1989.


AMANDO SEU BLOG LETÍCIA
CurtirCurtir